1月4日,第四屆“新華信用杯”全國信用案例暨信用應用場景優秀微視頻評選結果在中國城市信用建設高峰論壇上正式公布,150個信用案例和60個微視頻最終獲評。其中,惠州3個信用案例入選全國優秀信用案例。
據介紹,惠州入選的3個信用案例分別為市發展和改革局報送的《探索行賄人負面清單 營造風清氣正營商環境》《建立企業信用風險評估體系 助力行業信用分級分類》以及仲愷高新區惠南高新科技產業園管委會報送的《黨建引領,信用助力,高質量服務園區企業》。
作為廣東省信用建設服務實體經濟發展試點唯一地市,去年以來,惠州以推動社會信用體系建設高質量發展為主線,以開展試點工作為契機,創新守信激勵服務模式,推廣信用“紅名單”應用,探索新型信用監管機制,統籌開展“信易貸”工作,大力推動信用惠民便企,不斷優化營商環境,提升守信者的獲得感,助力我市實體經濟高質量發展。
惠報全媒體記者袁暢 通訊員張春芳
相關閱讀:

1月4日,第四屆“新華信用杯”全國信用案例暨信用應用場景優秀微視頻評選結果在中國城市信用建設高峰論壇上正式公布,150個信用案例和60個微視頻最終獲評。其中,惠州市3個信用案例入選:
1、惠州市發展和改革局:《探索行賄人負面清單 營造風清氣正營商環境》
2、惠州市發展和改革局:《建立企業信用風險評估體系 助力行業信用分級分類》
3、惠州仲愷高新技術產業開發區惠南高新科技產業園管理委員會:《黨建引領,信用助力,高質量服務園區企業》
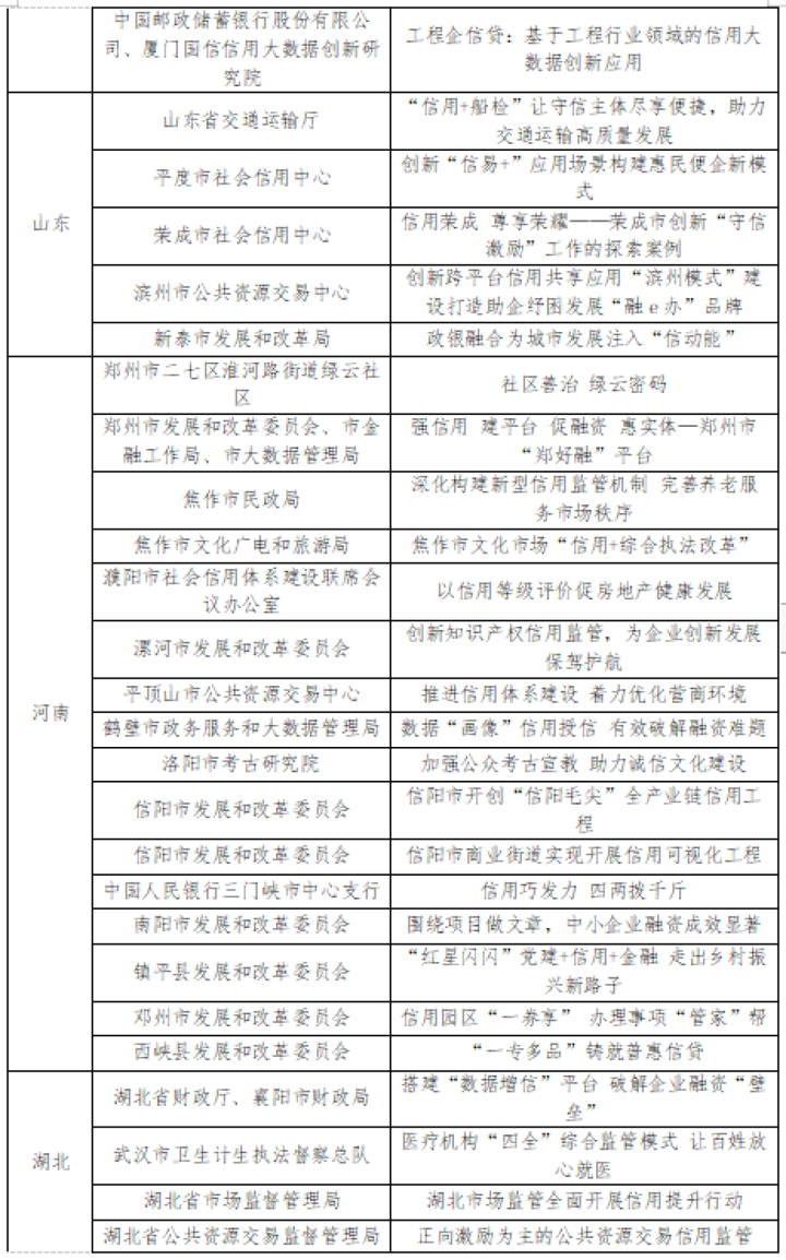
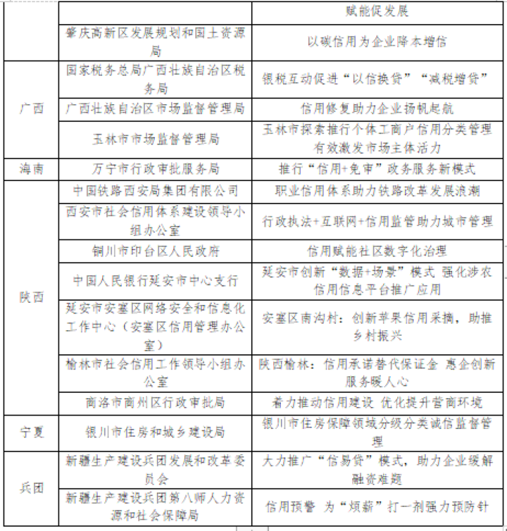
1月4日,第四屆“新華信用杯”全國信用案例暨信用應用場景優秀微視頻評選結果在中國城市信用建設高峰論壇上正式公布,150個信用案例和60個微視頻最終獲評。
據介紹,中國城市信用建設高峰論壇組委會于2022年10月27日啟動第四屆“新華信用杯”全國信用案例征集暨信用應用場景優秀微視頻征集活動。該活動得到全國各省(自治區、直轄市)及新疆生產建設兵團積極響應,共征集信用案例567個、信用應用場景微視頻255個。這些案例和微視頻重點反映了全國各地信用建設在推動高質量發展、優化營商環境、賦能實體經濟、調節資源配置、創新社會治理中的成效,將對促進我國城市信用建設工作、宣傳誠信典型發揮積極作用。
經初步遴選和嚴格專家評審,組委會最終評定專家評分前150名的信用案例為優秀信用案例,評定“最佳誠信文化獎”“最佳動畫獎”“最佳紀實獎”“最佳劇情獎”“最具傳播創新獎”和“最具實效獎”6類各10個優秀微視頻。同時,授予廣東省發展和改革委員會、江蘇省發展和改革委員會、浙江省發展和改革委員會、天津市發展和改革委員會、河南省發展和改革委員會、等5家單位最佳組織獎。獲獎案例和微視頻還將在新華信用平臺、新華財經客戶端等平臺同步展播。
第四屆“新華信用杯”全國信用案例征集暨信用應用場景優秀微視頻征集活動評選結果如下(排名不分先后):
第四屆“新華信用杯”全國信用案例獲獎名單







第四屆“新華信用杯”信用應用場景優秀微視頻獲獎名單
最佳紀實獎

最佳劇情獎

最佳動畫獎

最佳誠信文化獎

最佳實效獎

最具傳播創新獎

第四屆“新華信用杯”全國信用案例征集暨信用應用場景優秀微視頻征集活動最佳組織獎
(排名不分先后)
廣東省發展和改革委員會
江蘇省發展和改革委員會
浙江省發展和改革委員會
天津市發展和改革委員會
河南省發展和改革委員會