近日
惠州市人力資源和社會保障局發布公告
根據《惠州市高層次人才認定、
評定和舉薦辦法(試行)》
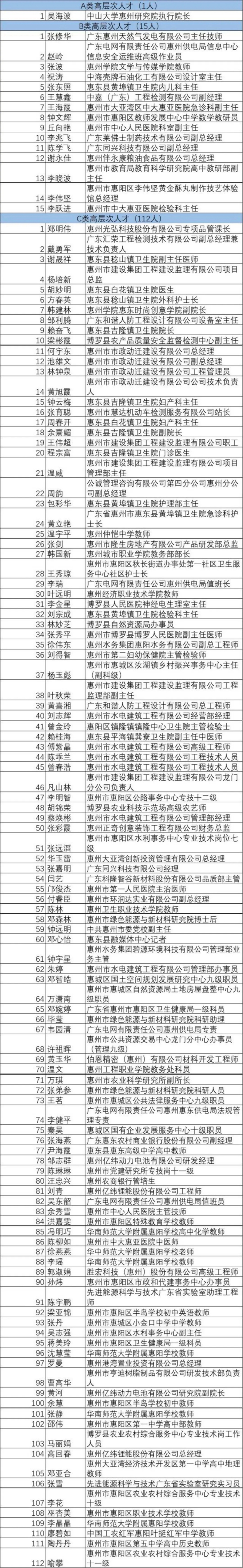
惠州認定128名高層次人才
其中A類高層次人才1人
B類高層次人才15人
C類高層次人才112人

高層次人才能享受哪些優惠政策?
高層次人才將獲得“優粵惠才卡”,持卡人在惠州市內憑卡均可在政務服務、子女入學、人才入戶、出入境、工作許可和居留、住房保障、醫療保健、交通出行、旅游休閑、辦稅服務、金融服務、商事登記和知識產權輔導服務等12個方面享受對應的優先服務。
例如2023年8月印發的《惠州市高層次人才住房公積金優惠政策實施辦法》規定,高層次人才在惠州市購買首套、二套自住住房的公積金貸款最高額度為100萬元,夫妻雙方合計最高貸款額度為150萬元。

近年來,惠州市深化實施“惠”聚優才工程,拿出真金白銀、真情實意引才、育才、留才、用才。2023年,惠州人才引進培育總量突破20萬,取得前所未有的良好成績。來自海內外15個科技創新團隊、69名科技創新人才獲得市級立項扶持,一大批的青年人才來到惠州創業就業。統計顯示,目前全市上下、各行各業,人才總量超140萬。
“灣區未來 才聚惠州”2024年惠州市十萬人才大招引專項行動啟動儀式舉行。
今年2月,《2024年惠州市十萬人才大招引專項行動方案》出臺,惠州計劃全年新引進各類人才10萬名左右,同時在人才招引資源鏈接拓展、用人主體精準對接、“組團式”引才平臺打造等方面取得新突破,形成更加高效的人才招引新機制。
來源:南方+、惠州市人力資源和社會保障局網站