4月12日,惠州市住房和城鄉建設局發布了《關于2023年度查處第一批違法違規房地產開發企業、中介機構和物業服務企業名單的公告》(以下簡稱《公告》),通報批評了惠州市聯旺實業有限公司、惠州市人人置業有限公司、惠州隆生物業管理有限公司等43家企業違法違規行為。
據公告附件公示的《2023年度查處第一批違法違規企業情況匯總表》顯示,年度首批次通報的違法違規企業共計43家,其中房地產項目開發公司21家、房地產中介服務公司11家、物業服務公司11家。
具體到違規情況,被通報的21家開發企業分布于多個縣區,涉及的樓盤項目有鼎盛悅璽臺、天健陽光花園、康橋公館、國鵬大廈、信步雅苑、南站新城北區四期、龍門農特產品電商物流商貿城、華創金麟府等21個。違法行為主要集中于項目銷售現場公示資料不規范、未公示三天無理由退定規則、擅自改變樣板房陽臺設計功能等,截至目前,企業均已按照要求完成整改。
11家房地產中介機構分別為惠州好房人家置業、人人置業、鑫旭升房產、家世界置業、羅陽鎮紅金牌地產房屋中介店、億家翔房產、鑫德匯置業、瑞興房地產、嘉多寶房產、志家房產以及宜樂居實業公司,涉及的違法違規行為主要集中為未按規定進行備案或備案資質過期,從業人員未實名登記、門店信息公示不規范等行為。截至目前,除惠州市億家翔房地產有限公司、惠州市鑫德匯置業有限公司、惠州市瑞興房地產有限公司尚未完成整改,處被責令限期整改中外,其余8家機構均已完成整改。
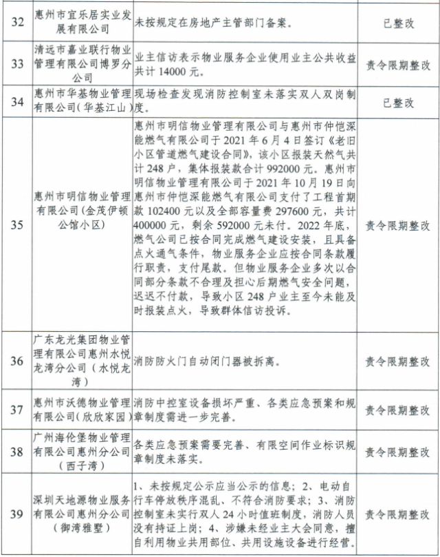
被通報的11家物業服務企業分別為:嘉業聯行物業管理公司、華基物業、明信物業、龍光集團物業、沃德物業、海倫堡物業、天地源物業、康景物業、隆生物業、鴻泰物業以及佳尊物業公司,違法違規行為集中于未落實消防安全制度,消防設施設備停用、損壞,有限空間提醒標識缺失,電動車自行車停放秩序混亂、不符合消防要求,以及涉嫌未經業主同意使用公共收益等。
根據《公告》內容,11家違法違規的物業企業中,目前僅有惠州市華基物業管理有限公司完成了違規行為的整改,廣東龍光集團物業管理有限公司、惠州隆生物業管理有限公司等10家企業均被責令限期整改,尚處于整改過程中。
鏈接
2023年度查處第一批違法違規企業情況匯總表





【記者】張峰
【通訊員】羅杰